#drl file 열기#drl확장자#drl extension
Eagle 필요하신 분은 댓글 남겨주세요
Bonus....Libraries (http://eagle.autodesk.com/eagle/libraries)
Library >> ★Use >> brower your new library >> Add icon on the left tool bar
>> choose yours.
IC-Big-Package (More wide options) (LINK)
Arduino Library ▼
▼블루투스 모듈
▼Screw Terminal 라이브러리
▼Screw Terminal 라이브러리(2~9pin)
▼Capacitor Libraries (▶Download Link)
▼FT232 (32핀)
▼74XX Series
▼Tack Switch
switch-omron 에서 10-XX (Omron을 Search하면 된다.)
▼Tact Switch (LINK)
▼SMD Footprint 포함
▼SMD QFP Type Library (▶LINK)
▼7segment (display-hp)
HD-H101 (Common Anode)
HD-H103 (Common Cathod)
▼Potetiometer(가변저항)
TRIM_US- (B25P선택)
▼BoxHeader(ISP다운로더 용)
▼JMOD-128-1에 붙어있는 Downloader Bridge칩 (cP210X)
▼ATmega328 Library포함(DIP Type)
▼ATmega328 (TQFP (thin quad flat pack)) (▶Download Link)
To move part wherever you want on your workspace,
you have to swith tutorial version into Professional version.
프로페셔널 버젼으로 전환해야만 부품을 원하는 위치로 이동시킬수 있습니다.
웹상에서 구한 PCB를 변경하려면 꼭 Professional version이 필요한 이유이기도 하죠.
▼Eagle(=이글의 초기화면 입니다.)
PCB를 그리는 공간입니다. 어떻게 그리는지 궁금한분은 다음 그림을 보면 알 수 있습니다.
▼여기가 Schematic 공간입니다.
Schematic(=스키메틱)이 뭔지 안와닿는 분들을 위해 설명해드리겠습니다.
아래 그림을 간단히 보면 각 영역별로 독립된 그림들이 보입니다.
이 그림들은 사실 다 연결된 것들입니다.
따로따로 그린 이유는 각 기능들마다 분리시켜서 그린것입니다.
예컨데 전원부, LCD표시부, 모터부, 증폭기 등등으로 나누는 식이죠.
이렇게 그려놓고, 위의 첫번째 그림인 PCB부분에서 부품을 배치시키면 자동으로 Router가 걸립니다.
A부품과 B부품을 배치시키면 두 부품들의 연결방법을 아래 Schematic을 기반으로 연결되는 방식이죠
즉 Schematic을 먼저 그리고 PCB로 부품을 배치시키면 끝입니다.
▼이제 부품을 배치하는 방법에 대해서 알아보겠습니다.
부품을 배치하기 위해서 아래 아이콘을 클릭합니다.
▼테스트로 74*00 칩을 선택했습니다.
여서 Drop을 누르면 선택한게 Library에서 제외됩니다.(주의하세요)
혹시 실수로 Drop을 누르셨다면 Toolbar에서 Library>>Use에서
방금 제외시켰던 Library를 추가하면 됩니다.(Library확장자는 *.lbr입니다.)
오른쪽 상단에 이미지까 떠야 가장 하부의 Sub_file입니다.
PCB가 원하는 모양인지 사이즈는 맞는지 확인합니다.
OK을 눌러야 부품을 위치시킬 수 있습니다.
★실수로 Drop버튼을 눌러서 왼편의 Library가 보이지 않는다면(▶LINk)를 참고하시면 해결책을 찾을 수 있습니다.
툴바의 Library>>Use를 선택후 다시 Library를 추가하시면 됩니다.
▼부품을 위치시켜 봅시다.
▼Wiring(=선연결)을 합시다.
여기서의 연결은 그냥 알아보기 쉽게만 연결해놓으면 됩니다.
본 게임은 PCB에서 시작하니까요.
▼여기서 몇가지 기능을 설명드리겠습니다.
1.Scroll Up or Down : Zoom-In, Zoom-Out
2.Left-Click of Mouse on Pinout : Making Connections
3.ESC : Disconnections
4.Middle-Click : Layer Option in the picture below
5.Middle-Click & Drag : Look around the workspace.
다 그렸으면 File >> Switch to Board를 누르면
지금까지 그렸던 회로가 전부 PCB보드로 변환된다.
▼이제 마지막 단계 PCB Space로 넘어왔습니다.
모양은 다르지만 웬지 익숙한 친구들이 보이는군요
이걸 이동시키려고 하면 살짝 당혹스러울 겁니다.
이게 Left-Click으로 이동하지 않습니다.
열쇠는 왼쪽 아이콘에 있습니다.
우선 전 Group화 해서 이동시키려 합니다.
마우스 커서로 하나하나 올려보면 Group이라는 아이콘이 보입니다.
Drag해서 Group화 합니다.
Move 아이콘을 찾아서 빈공간에 Right-Click을 합니다.
▼Click Move Icon >> Right Click on side space >>Select Move >> Drag mouse to move them on anywhere
우클릭후 그림에서 보이는 Move를 선택합니다.
그리고 Drag하면 부품들이 원하는곳으로 이동합니다.
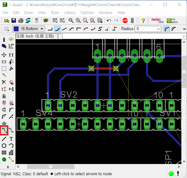
▼이제 연결할 차례입니다.
여기서는 Route라고 부릅니다. (왼편의 ToolBar에 마우스를 갖다대면서 Route를 찾으면 됩니다.)
(Route를 써야 연결할때 편합니다.)
Pinout(=핀아웃)을 클릭해 보면 자동으로 반대쪽 Pinout을 가리킵니다.
그냥 따라면 됩니다.
▼여러가지 옵션이 있지만 그중 하나인 Route두께를 조절해 봅시다.
Route를 선택하고 Right-Click후 Properties를 선택합니다.
▼Adjust Width of the Route
폭을 조절하며 PCB Space에서 두께를 확인하면 됩니다.
▼완성입니다.
그림이 성의없지만 중요한 포인트를 짚고 넘어가겠습니다.
같은 색의 Route가 곂치면 안됩니다.
Red Route means Top Layer, Blue Route means Bottom Layer.
빨간색이 Top 레이어이고, 파란색이 Bottom 레이어인데,
빨간색에서 파란색으로 변경되는 곳은 Via Hole입니다.
쉽게말하면 Top에서 Bottom으로 차원이동을 하는 것이죠.
가장 심플한건 Single Layer이고
보통은 Double Layers를 사용합니다.
그 이상을 사용하는 경우도 있는데 거의 드물죠.
★ 예시로 순서를 정리하겠습니다.
1.곂치도록 선을 깔아둔다.
2.Via Hole을 선위에 배치한다.
3.Move툴을 이용해 Via hole이 제대로 연결됬는지 살짝 움직여본다.
4.곂쳐지는 부분의 차원을 바꿔준다.(Top ↔ Bottom)




▼이제 대망의 Gerber File을 생성할 차례입니다.
Google에서 "eagle gerber file generation" 이라고 검색해도 많은 자료가 나옵니다.
작업한것을 *.brd확장자로 저장을 하고 CAM Processor단계로 넘어갑니다.
▼File>>Open>>Job으로 들어갑니다.
▼아래파일이 아마 없을것입니다.
이걸 C:\Program Files\EAGLE-6.4.0\cam 경로로 옮겨놓고
열기를 누릅니다.
▼아래그림으로 바뀌었습니다.
Process Job을 누릅니다.
▼이걸로 끝이지만 한가지 파일이 더 포함되야 합니다.
어디에 Drill로 뚫린 Hole이 위치해있는지에 대한 파일이 필요합니다.
Exellon 혹은 NC drill file 이 여기에 해당합니다.
That's all the gerber files generated but we need one more file before we can submit our design to the manufacturer.
That file is an Excellon or NC drill file which describes where all of the drilled holes are on the board.
위에서 했듯이 CAM Processor에서 File>>Open>>Job에서
excellon.cam을 선택후 열기를 누릅니다.
▲확장자는 File버튼 옆에 %N.drd 에서
drd가 확장자에 해당합니다.
PCB 제조업자에게 보내기 전에 포함되어야하는 파일들 입니다.
확장자는 PCB를 설계하시는 사람들 마다 조금씩 다릅니다.
중요한건 우측에 Check한 Layer가 더 중요하죠
우선 여기서는 통일하고자 아래에 적어놓은걸 기준으로 하겠습니다.
- A top copper layer with a file extension of .cmp (stands for component side).
- A bottom copper layer with a file extension of .sol (stands for solder side).
- A top soldermask layer with an extension of .stc (stands for solder stop component side).
- A bottom soldermask layer with an extension of .sts (stands for solder stop solder side).
- A top silkscreen or overlay layer with an extension of .plc (stands for place layer component side).
- A bottom silkscreen or overlay layer with an extension of .pls (stands for place layer solder side).
- A board outline file with an extension of .oln.
- A excellon drill file with an extension of .drd.
- A Drill Rack file with an extension of .drl.
혹시 좀더 참고하시고 싶은 분은 아래 자료도 참고하세요
===============================================================================
https://breadboardkiller.com.au/blog/3-exporting-gerbers-from-eagle
▲순서들을 Flash로 설명
https://learn.sparkfun.com/tutorials/using-eagle-board-layout/generating-gerbers
▲포함되야할 확장자들 설명
| Gerber File | Extension |
|---|---|
| Bottom Copper | GBL |
| Bottom Silkscreen | GBO |
| Bottom Soldermask | GBS |
| Top Copper | GTL |
| Top Silkscreen | GTO |
| Top Soldermask | GTS |
| Drill File | TXT |
| Drill Station Info File | dri |
| Photoplotter Info File | gpi |
| Mill Layer | GML |
| Top Paste | GTP |
==========================================================
자주 쓰이는 부품들
저항 Search에서 resistor 검색후
rcl>>R-US_>>R-US_0204/7
해더 Search에서 header 검색후
con-lsta >> FE05-1 (Female Header)
기본 2.54 mm 이다.
확인하고 싶을때는 Schematic필드에서 File>>Switch to board 를 누른후
Board필드에서 View>>Grid
OK를 눌러서 수치를 확인하면 된다.
LED Search에서 LED검색후
LED >> LEDLD260
DIP Socket 찾을때
PCB 표면처리 종류들
▼HASL
▼OSP
▼ENIG
>>>>>>>>>>>>>>>>>>>>>>>>>>>>>>>>>>>>>>>>>>>>>>>>>>>>>>>>>>>>>>
PCB의 표면에 로고 세기기 (print SilkMask)
PCB표면에 로고를 세기는건 명함을 따로 전달하는것 만큼 중요한작업이죠
생각보다 쉬운데 막상 찾으려니 순서가 생각안나시는 분들을 위해 정리했습니다.



BMP확장자의 이미지를 불러와야 합니다.
단!!! 256color 이상을 사용했을 경우엔 BMP이미지를 불러올때 Error가 발생합니다.

'PCB (the Procedure) > Eagle' 카테고리의 다른 글
| Eagle (How to make a Custom Library part in Eagle Tool) (없는 라이브라리 만드는법) (0) | 2019.12.16 |
|---|
